香港六盒宝典资料大全-全年资料免费大全
请输入网站标题
首页
产品中心
案例展示
视频中心
服务支持
新闻中心
关于我们
拧紧装配板块
动力工具
动力工具辅件
工业机器人板块
FANUC机器人
珞石机器人
物流自动化板块
立体仓库
AGV
机加工自动化板块
德国卓勒
意大利马波斯
拧紧装配板块
工业机器人板块
物流自动化板块
机加工自动化板块
公司视频
产品应用视频
产品使用说明
抗扭矩力臂
技术服务
样本下载
使用说明
产品分解图
公司新闻
行业新闻
公司简介
联系我们
在线留言
联系我们
首页
产品中心
拧紧装配板块
动力工具
动力工具辅件
工业机器人板块
FANUC机器人
珞石机器人
物流自动化板块
立体仓库
AGV
机加工自动化板块
德国卓勒
意大利马波斯
案例展示
拧紧装配板块
工业机器人板块
物流自动化板块
机加工自动化板块
视频中心
公司视频
产品应用视频
产品使用说明
抗扭矩力臂
服务支持
技术服务
样本下载
使用说明
产品分解图
新闻中心
公司新闻
行业新闻
关于我们
公司简介
联系我们
在线留言
当前位置:
首页
>
产品中心
>
物流自动化板块
>
立体仓库
>
水平回转式仓储系统
搜索
取消
清空记录
历史记录
清空记录
历史记录
清空记录
历史记录
产品中心
Product Center
拧紧装配板块
动力工具
动力工具辅件
KR007大扭矩线性力臂
AF-FC系列经济型碳纤维力臂
KR001系列力臂
KR002控制器
KR003工业手柄
KR004智能选择器
KR005工具适配器
KR006碳纤维力臂
工业机器人板块
FANUC机器人
珞石机器人
物流自动化板块
立体仓库
AGV
机加工自动化板块
德国卓勒
意大利马波斯
拧紧装配板块
动力工具
动力工具辅件
KR007大扭矩线性力臂
AF-FC系列经济型碳纤维力臂
KR001系列力臂
KR002控制器
KR003工业手柄
KR004智能选择器
KR005工具适配器
KR006碳纤维力臂
工业机器人板块
FANUC机器人
珞石机器人
物流自动化板块
立体仓库
AGV
机加工自动化板块
德国卓勒
意大利马波斯
水平回转式仓储系统
分享
微信
新浪微博
QQ
分享到微信
×
微信
新浪微博
QQ
浏览器自带分享功能也很好用哦~
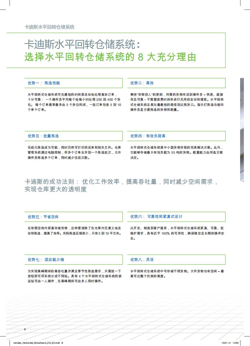
卡迪斯水平回转仓储系统旨在实现迅捷、可靠和高效的快速拣选。无论是在生产还是在
派送过程中,对于较高的吞吐量或中慢速的搬运工具。
13921281824
产品详情
水平回转式仓储系统
分享
微信
新浪微博
QQ
分享到微信
×
微信
新浪微博
QQ
浏览器自带分享功能也很好用哦~
卡迪斯水平回转仓储系统旨在实现迅捷、可靠和高效的快速拣选。无论是在生产还是在
派送过程中,对于较高的吞吐量或中慢速的搬运工具。
13921281824
上一个
垂直升降式仓储系统
下一个
垂直升降式自动货柜
产品详情
请使用手机微信扫描二维码
相关产品
AF-FC10E 碳纤维不带定位力臂
AF-FC10E-P 碳纤维定位力臂
KR001-FM-12R570-A2 12Nm 双臂 XY
您的浏览器不支持 HTML5 video 标签
选择区号